英文网页
|
院长信箱
安博(中国)
通知公告
学术交流
资环公告
矿院动态
学院新闻
媒体关注
学院简介
资环简介
历史沿革
现任领导
机构设置
师资队伍
博士生导师
硕士生导师
教学队伍
教学名师
安博站官网登录入口
一流学科
学位点
重点实验室
平台建设
矿业教学中心
环境教学中心
安博(中国)
本科生教育
研究生教育
本科教育教学
科学研究
科研教学资源
获奖情况
学生工作
辅导员队伍
团学工作
学生党支部
学生资助
模范典型
招生就业
就业信息
招生信息
就业工作
专业介绍
党建工作
工会活动
师德师风
党群动态
知识园地
党建制度
主题教育
红色文化
红色书屋
宣讲团简介
校内外宣讲
荣誉展示
社会关注
办事指南
本科生指南
研究生指南
教师指南
其他指南
安博(中国)
>>
办事指南
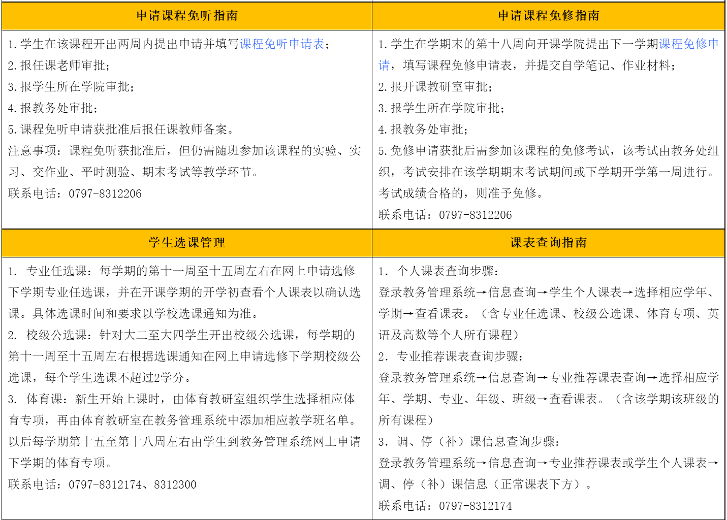
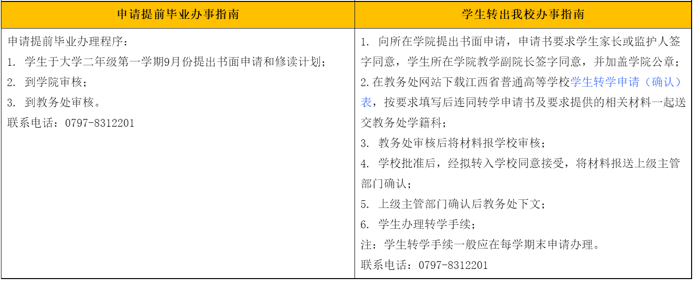
安博站官网登录入口学生办事指南
作者: 时间:2025-04-30 点击数:
安博站官网登录入口学生办事指南
下一篇:
江西理工大学学生诚信考试承诺书
友情链接
教务处
学生工作部(处)
图书馆
教务系统
矿业工程实验教学示范中心
环境科学与工程实验教学中心
安博站官网登录入口 电话:0797-8312759 地址:江西省赣州市客家大道156号
乐鱼官方网站
|
中欧在线客服
|
赢博官方网站
|
易游网官网
|
安博线上平台(集团)官方网站
|
广发网页版
|
开元在线官网平台
|
开云网页版页面登录
|
星空app登录入口
|